新闻中心

乐职要闻

当前位置: 首页 > 新闻中心 > 乐职要闻 > 正文

喜报:我院护理专业实习生喜获嘉奖

作者: | 发布时间:2021-03-30 00:00 | 浏览次数:

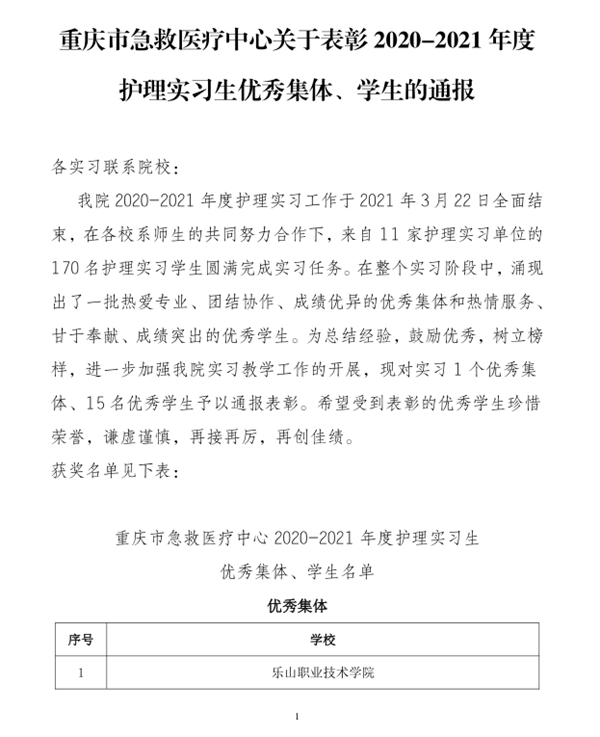
近日,我院护理系2021届护理专业重庆市急救医疗中心实习小组在众多学校实习小组中脱颖而出,被授予“2020-2021年度护理实习生优秀集体”荣誉称号!

实习小组的丁李丹、周小蝶、李茜、夏铭阳四名同学,以扎实的专业知识、良好的个人素养和恪尽职守的工作态度赢得了实习医院的一致好评,其中周小蝶同学还获评“优秀学生”!

在校内指导教师岑晓勇副教授及医院相关科室带教老师悉心指导下,护理系重庆相关医院实习基地培养了一批又一批热爱专业、团结协作、甘于奉献、成绩突出的优秀实习生。基地医院对我院学生的专业能力和综合素质予以充分肯定,纷纷表示希望进一步加强校院合作。

医护系 供稿(图文:岑晓勇  编辑:吴鹰)