最新通知

当前位置: 首页 > 教务动态 > 最新通知 > 正文

关于2012—2013学年度第一学期期末考试工作安排的通知

来源:作者:发布时间:2012-12-28

各系、部:

2012-2013学年度第一学期全院期末考试主要集中在2013年1月3日晚上—1月7日进行。为了保证学院本期期末考试工作的正常进行,现将考试工作有关事宜通知如下:

一、考前教育

(一)做好学生考风考纪教育

1.要求学生遵守考试纪律,诚信考试;

2.考试时一定持学生证或身份证参加考试(不包含校牌、校卡、出入证)。

(二)对监考教师进行考前培训

1.强调监考教师认真执行学院教师监考职责。以高度的责任感做好考场的监督、检查工作,严格维护考场纪律、制止违纪作弊行为,确保考试公正、顺利地进行。

2.在履行监考职责时必须佩带规定标志,严格遵守考试时间,不迟到、不早退,不擅离职守。

3.在考场内应集中精力,严肃认真,忠于职守,不得做与监考无关的事情(如吸烟、阅读书报、谈笑、睡觉等)

二、考试期间巡视工作安排

(一)巡视时间

1.全院期末考试安排

2012年12月28日19:30-20:30;

2013年1月3日晚—1月7日。

2.护理系11级、12级对口高职

2013年1月9日—1月11日;

2013年1月12日-1月15日。

3.药学系药剂12级定向培养班

2013年1月12日。

(二)院级巡视组

由学院书记、院长、分管教学工作的副院长、分管学生工作的副院长、督导处、教务处、监察审计处、学生工作部、人事处、各系(部)主任或书记等组成,进行交叉巡考。

(三)巡视地点

护理系、药学系、机电工程系、新能源工程系、旅游系、财经管理系、基础公共课程部。

(四)巡视工作

1、巡视员必须按时(开考前20分钟)到达考场办公室签到(各系教务办公室)。

2、巡视员要认真学习有关考试管理的制度、规定,认真进行巡查并作好巡视记录。

3、对于各类考试违规行为,要及时按有关规定作出处理,并报考试办公室(各系教务办公室)。

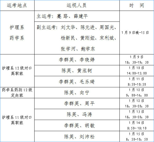
(五)具体巡考安排如下

表1:全院期末考试巡考安排表

表2:护理系对口高职和药学系定向培养班期末考试巡考安排表

特此通知

教务处

2012年12月28日


地址:四川省乐山市市中区青江路中段1336号

学历证明电话:0833-2273202

实习监督咨询:0833-2274245