乐山高新区2家企业入选四川省工业领域先进适用绿色低碳技术装备推荐目录(2024版)名单
近日,四川省经济和信息化厅公示了《四川省工业领域先进适用绿色低碳技术装备推荐目录(2024版)》,乐山有2家企业入围,分别是乐山高新区的乐山一拉得电网自动化有限公司、四川伟力得能源股份有限公司。


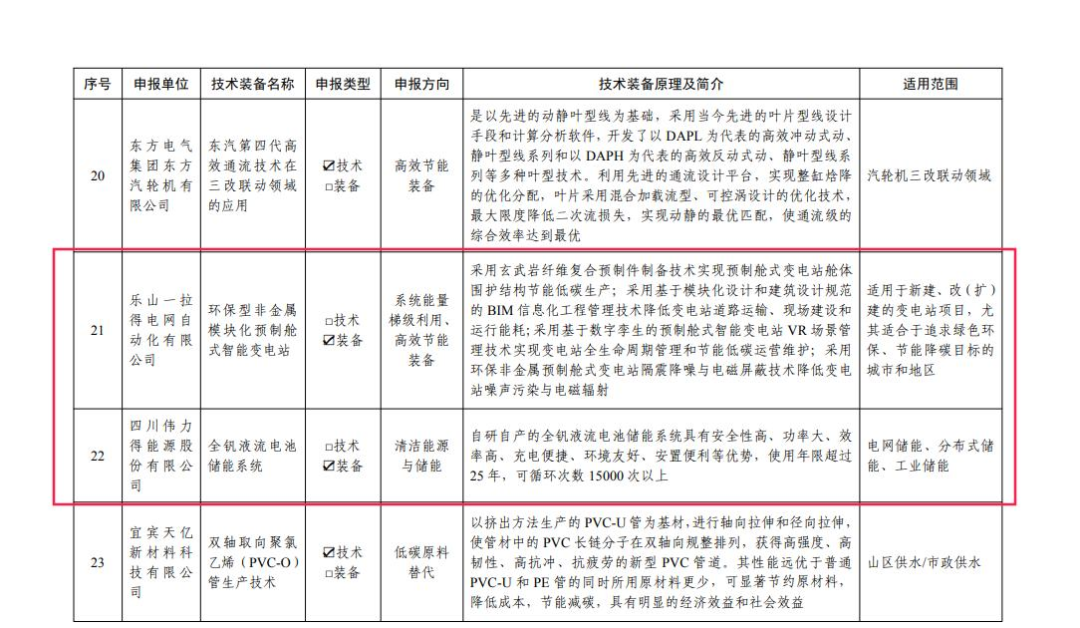
据了解,一拉得公司着力开展绿色低碳电力装备绿色化、低碳化、智能化、数字化方面的研究与攻关,突破了多项预制舱式电力设备绿色低碳、节能减排、智能数字的关键核心技术,成功研制出新一代“环保型非金属模块化预制舱式智能变电站”产品是继2023年入选《川渝地区工业领域绿色低碳先进适用技术、装备、产品目录(2023年版)》和《四川工业领域绿色低碳先进适用技术、装备、产品目录(2023年版)》之后,再次入选省级先进适用绿色低碳技术装备推荐目录,实现两连冠。
四川伟力得能源股份有限公司是四川省唯一一家凭借“全钒液流电池储能技术”入选四川省工业领域先进适用绿色低碳技术装备目录的链主企业。“全钒液流电池储能系统”使用的是自研的第三代电堆,采用全球首创激光全焊接封装工艺,克服传统胶圈密封漏液问题,大大提高电池使用寿命,具有安全性和环境友好等特点,大幅降低储能电站后期设备维护成本。该装备技术已批量用于2024年8月27日全容量并网的全国电网侧商业化运营容量最大的全钒液流独立共享储能项目(甘肃中核汇能中帛源50MW/200MWh独立共享储能项目)。
乐山高新区7家企业入选2024年度四川省专精特新中小企业及通过复核企业名单

近日,四川省经济和信息化厅发布了《关于公布2024年度四川省专精特新中小企业及通过复核企业名单的通知》。乐山高新区尚纬股份有限公司、四川吉晟生物医药有限公司等7家企业经过自主申报、市(州)推荐、专家评审、现场核查以及社会公示等程序,获批认定为四川省“专精特新中小企业”。
